CDI.CZ – vývoj software na zakázku, tvorba webových stránek CDI.CZ – vývoj software na zakázku, tvorba webových stránek
HOME    Software    Reference    ČEZ, a.s.    Analýza příjmů žádostí o granty pro Nadaci ČEZ

Analýza příjmů žádostí o granty pro Nadaci ČEZ

Název projektu:Analýza příjmů žádostí o granty pro Nadaci ČEZ
Zadavatel:ČEZ, a.s.
Termín:únor 2012

Zadání:

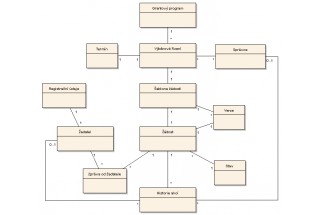
Popsat aktuální stav příjmů žádostí o granty v rámci nadace ČEZ. Cílem projektu bylo nejen zmapovat aktuální stav, ale také navrhnout nové optimalizované řešení.

Výsledek:

Vznikl podrobný dokument, který popisuje aktuální stav. Jednotlivé funkce stávajícího řešení jsou popsány v grafických schematech a zároveň je navrženo jejich optimální zlepšení. Důraz byl kladen na nahrazení xls souborů, které byly ručně plněny daty a dále odesílány na emailové adresy. Předpokladem je, že na z&´kladě této analýzy vznikne nový moderní informační systém pro správu veškerých žádostí o granty.

Popis projektu:

Analýza probíhala formou několika kol inteview s klíčovými uživateli stávajícího systému. Na základě jejich požadavků byly vytvořeny procesní schemata práces se systémem a následně byla tato schemata optimalizována.

Použité technologie:

  • Enterprise Architect
  • MS Visio

´